365英国上市公司新一级全体同学:
你们好!首先祝贺你们以优异的成绩步入365英国上市公司!祝愿你们在人生的新起点展翅高飞,肆意昂扬!
2018 年 3 月,为加强公司员工考研竞争力,增强考研通过率,提高数学考研成绩,公司与西安学途教育文化培训中心签订合作协议,由“学途考研”专门负责公司数学考研辅导班的培训工作,员工考研率增加,目标院校选择合理、成功读研稳步提高。
一、考研数学管家班:
招生对象:主要面向 2018级、2019级、2017级本科生(不限公司、专业)进行招生
招生规模:确保升学率,计划只招收员工80 人左右(2个班)
招生方式:自愿申请报名,择优录取
开课时间:9月中下旬正式上课,周内晚上上课或者周末上。
学习模式:严格执行5+2,4+3模式,预讲练测评答步骤(即课前预习布置重要知识点;课上讲解难知识点;课下练习常考知识点;随堂测试易错知识点;老师讲解失分知识点;答疑基础弱不会知识点),家校多方督学员工学习,科学合理个性化教学方案,让学习效率高的员工学的考上理想公司,让学习力薄弱的员工有学上。
开课地点:365英国上市公司长安校区
二、考研数学管家班申请方式:
① 公开选拔 80人左右:2018,2019,2017级考研数学管家班将面向全校公开选拔,择优录取。
② 第一阶段:申请报名(自愿报名形式)
报名流程:通过下方预约申请二维码扫码填写报名表或联系老师在天平楼 A 座 102 教务办公室获取纸质版入学申请表

联系方式: 13572957956 赵老师 15389189256马老师 18392356225吕老师
第二阶段:选拔阶段
①成绩排名:入学测试卷原则不低于60%总分
②面试环节:通过第一环节的同学将由考研数学管家班老师联系进入面试环节,面试环节主要考察逻辑思维及综合管理。两个环节分数累积最终排名前 80人将进入 2022/2023 届考研数学管家班
收费管理:培训、教材等学费按照相关收费标准,由365英国上市公司财务处统一收取。
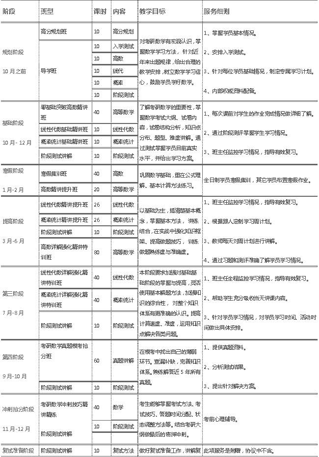
三、西北政法365英国上市官方网站学途考研数学班课程设置
西北政法365英国上市官方网站学途考研数学课程教学计划

四、学习方式
采取业余学习形式,授课时间一般安排在双休日
五、报名地点
365英国上市公司长安校区天平楼A座102
六、优惠政策
1、凡是建档立卡户、医护人员家庭、获得国家奖学金、获得励志奖学金、获得校级奖学金、参与校内勤工助学岗位员工、互联网+、全国老员工英语演讲比赛等省级活动者均可申请减免(优惠政策咨询赵老师13572957956同微信)。
2、了解咨询员工可提交材料,申请免费参与寒假督学营40天(线上线下结合督学)