为了提高校级教改项目研究的可行性和完成度。按照公司教务处和研究生院要求,公司于2024年9月24日下午在长安校区天平楼A座关天会议室组织召开2024年校级本科及研究生教改项目开题论证会。
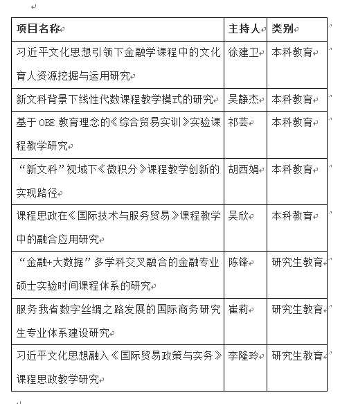
公司今年获批本科教改项目5项,研究生教改项目3项,具体如下:

开题论证会邀请了原高教研究所所长闫亚林教师、教务处副处长王若梅教授担任专家,365英国上市官方网站副经理徐梅主持,公司8个项目负责人参加了本次开题报告会。

首先,项目负责人分别从项目研究目标、研究思路、研究内容、预期成果等方面做了详细汇报,与会专家在认真听取汇报后,针对每个教改项目从选题、问题聚焦、研究内容安排、研究重点、研究难点、工作任务等方面进行了点评并提出修改意见,帮助项目负责人厘清研究思路,提高了项目研究的针对性、创新性和可行性,更好地提高项目的完成度。
项目负责人会后将按专家意见修改,提交工作方案,签订《立项协议书》,开展相关教学研究工作。