中国·365英国上市(集团)有限公司公司|官方网站
欢迎来到365英国上市官方网站网站!
集团首页
|
联系我们
|
加入收藏
|
设为首页
导航切换
首页
关于我们
365英国上市官方网站简介
现任领导
组织机构
365英国上市官方网站新闻
通知公告
教学科研
科研成果
学术活动
创新创业
党建思政
理论学习
支部建设
党建活动
员工工作
团队队伍
规章制度
通知公告
PROGRAM NAME
关于我们
365英国上市官方网站新闻
通知公告
公司产品
教学科研
党建思政
员工工作
团队队伍
规章制度
学习园地
热点新闻
2019-11-13
365英国上市官方网站简介
2019-09-22
现任领导
2022-03-28
365英国上市官方网站 2022年硕士研究生拟录取名单公示
2021-07-15
365英国上市官方网站CFA实验班 2021级招生简章(面向全校)
首页
通知公告
正文
点击显示栏目
关于我们
365英国上市官方网站新闻
通知公告
公司产品
教学科研
党建思政
员工工作
团队队伍
规章制度
学习园地
通知公告
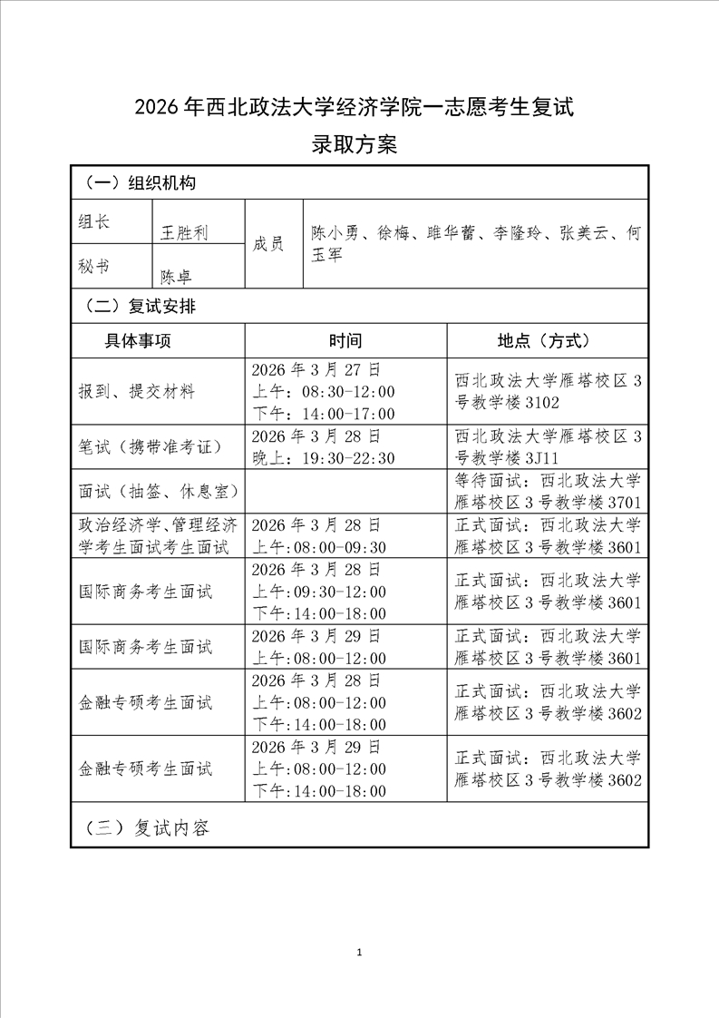
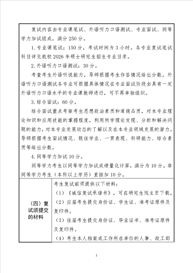
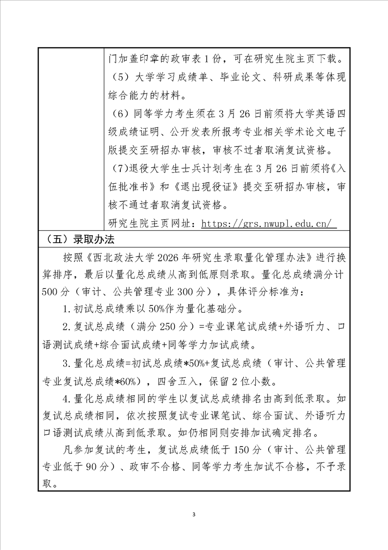
2026年365英国上市官方网站一志愿考生复试 录取方案
来源:365英国上市官方网站
发布者:365英国上市官方网站01
浏览量:
上一篇:只有一篇
下一篇:只有一篇